SISTEM WIRING PENDAWAIAN ELEKTRIK
Asas sistem pendawaian wiring elektrik adalah merupakan pemasangan litar-litar yang mengandungi pengalir, penebat dan perlindungan mekanik untuk kabel yang digunakan. Dianggap sebagai nama bagi sistem perlindungan bagi pemasangan dan cara bagaimana ianya dipasangkan. Definisi pendawaian domestik pendawaian yang dilakukan dirumah-rumah atau premis-premis kediaman. Definisi pendawaian industri pendawaian yang dilakukan di kilang-kilang atau perindustrian, pendawaian domestik menggunakan kabel yang mempunyai 2 lapisan penebat dan pendawaian industri mempunyai 1 lapisan penebat kerana kabel pendawaian telah dilindungi oleh conduit atau trunking. Antara jenis pendawaian yang banyak sekali digunakan di Malaysia seperti pendawaian permukaan, pendawaian tersembunyi, pembuluh, sesalur, pendawaian bawah tanah.
SISTEM PENDAWAIAN PERMUKAAN
Satu sistem di mana kabel-kabel yang digunakan dalam sesuatu pemasangan dipasang pada permukaan dinding atau siling tanpa sebarang perlindungan tambahan. Kabel yang digunakan mestilah daripada jenis bersalut kerana terdedah kepada keadaan persekitaran dan kerosakan mekanikal. Voltan yang digunakan ialah voltan rendah. Hanya punca-punca kuasa kecil seperti lampu dan kuasa soket 13A sahaja dibenarkan dalam sistem ini. Boleh dipasang secara terus ke dinding kayua atau di atas lapik kayu pada dinding batu atau konkrit. Kabel yang digunakan mestilah daripada jenis yang mempunyai tebatan berlapis (PVC/PVC). Bagi wiring permukaan yang dibuat di bangunan batu satu simen, kabel akan diklipkan atas satu bilah papan (wooden batten) yang sebelum ini dipakukan ke dinding atau siling. Jenis klip yang biasa digunakan ialah klip aluminium atau plumbum. Kebaikan sistem ini ialah ia mudah disiapkan dengan perbelanjaan yang murah, pemasangan tambahan juga mudah dilakukan. Biasanya diaplikasikan di rumah kediaman (lama dan sudah tidak digunakan di kawasan perumahan baru untuk tujuan keselamatan). Kelemahan sistem ini ialah ia tidak tahan dengan suhu yang panas dan lembap, tidak cantik dan sistem perlindungan mekanik yang kurang memuaskan.
SISTEM PENDAWAIAN TERSEMBUNYI
endawaian tersembunyi adalah jenis pendawaian yang disembunyikan dalam konkrit, wayer tidak kelihatan pendawaiannya. Boleh dibahagikan kepada dua jenis sistem pendawaian tersembunyi iaitu kabel bertebat dan sistem pendawaian pembuluh tersembunyi. Hanya dibenarkan membawa voltan rendah. Kabel litar dipasang di dalam dinding atau siling dan tidak kelihatan langsung kecuali penghujung kabel yang digunakan untuk sambungan ke terminal aksesori atau beban. Kaedah ini dilakukan dengan membenamkan kabel ke lurah alur di dinding atau siling yang telah disediakan. Pada kebiasaannya ia dibuat semasa peringkat pembinaan bangunan iaitu sebelum kerja penurapan simen (plaster) dijalankan. Kabel tersebut mestilah disusun dengan rapi agar tidak berlaku sebarang kerosakan mekanikal ke atasnya. Kaedah ini cantik dan kemas. Ia tidak menghadapi bahaya mekanikal dn tahan pada perubahan cuaca, tahan lama dan kosnya juga rendah. Tetapi sistem ini sukar untuk dibaiki apabila berlaku kerosakan dan boleh mendatangkan bahaya semasa memaku dinding yang tersimpan kabel yang tersembunyi.
SISTEM PENDAWAIAN PEMBULUH KONDUIT
Biasanya digunakan dibangunan kediaman dan industri, ditempat yang terdapat bahaya kerosakan mekanik, terdedah kepada tindakan kimia atau cecair dibahagian dalam atau luar bangunan. Digunakan dikilang-kilang, bengkel dan makmal. Boleh dipasang secara permukaan atau tersembunyi. Selain dari pada memberi perlindungan mekanik atau kimia, pembuluh logam yang digunakan boleh dijadikan sebagai pengalir keselanjaran bumi tambahan. Konduit terbahagi kepada dua jenis iaitu pembuluh logam dan pembuluh PVC. Sistem ini boleh dipasang dipermukaan atau tersembunyi. Beberapa keistimewaan pendawaian sistem ini ialah konduit ini boleh dijadikan pengalir perlindung litar (grounding), mudah diubahsuai untuk tambahan, tahan lama, dapat mengelakkan kebakaran dan kabelnya tidak mudah tercacat. Sistem ini melibatkan perbelanjaan yang tinggi serta mengambil masa yang lama untuk disiapkan. Bentuknya tidak kemas jika dipasang pada permukaan. Untuk pembuluh boleh lentur yang boleh dibentuk mengikut kehendak pemasangan amat berguna terutamanya untuk sambungan bagi penghujung beban yang bergerak atau di tempat–tempat yang bebannya selalu diubahsuai.
SISTEM PENDAWAIAN SESALUR TRUNKING
Sistem pendawaian ini menggunakan sesalur TRUNKING logam atau bahan penebat pvc yang pada kebiasaanya bersegi empat dan dipasang secara menegak atau mendatar di permukaan dinding atau siling. Kabel dimuatkan dalam sesalur dan biasanya bersaiz besar. Biasanya digunakan ditempat yang terdapat bahaya kerosakan mekanik, terdedah kepada tindakan kimia atau cecair dibahagian dalam atau luar bangunan. Digunakan dikilang-kilang, bengkel dan makmal. Selain daripada memberi perlindunga nmekanik atau kimia, sesalur logam yang digunakan boleh dijadikan sebagai pengalir keselanjaran bumitambahan.
LITAR WIRING ELEKTRIK
SISTEM PEMBEKALAN PENGGUNA
Sistem wiring elektrik terbahagi kepada 2 bahagian iaitu: Sistem pendawaian single Phase / 1 fasa – biasa di kawasan kediaman (residential area) kecil dan sederhana. Sistem pendawaian Three Phase / 3 fasa – biasanya kawasan kediaman besar, industri dan komersial (industrial dan commercial area). Bekalan elektrik yang diterima di rumah kediaman (kecil/sederhana) biasanya ialah AC 1-fasa 240V, 50 Hz. Bekalan ini diperolehi daripada sambungan antara talian (sama ada R, Y atau B) dan neutral dari sistem 3 fasa 4 dawai. Sumber 3 fasa 400V adalah dari pencawang (substation) yang berhampiran.
SISTEM PERLINDUNGAN PENGGUNA
Perlindungan bermakna memberi jagaan kepada kelengkapan pemasangan dan pengguna daripada sebarang bahaya yang disebabkan oleh arus elektrik seperti arus lebih, kebocoran arus ke bumi, litar pintas, kilat dan sebagainya. Di samping perlindungan daripada bahaya kilat, 3 jenis perlindungan yang perlu diadakan: (Perlindungan untuk mengawal pemasangan atau Pemencil, Perlindungan arus lebih (Fius, Pemutus Litar, Geganti), Perlindungan daripada renjatan elektrik). Setiap pemasangan litar wiring pengguna haruslah dilindungi dari Arus lebihan seperti Litar pintas dan beban lampau dan kebocoran arus ke bumi bagi mengelakkan kejutan elektrik, kebakaran & sebarang bahaya yang mungkin terjadi. Setiap alat kawalan dalam pemasangan mestilah mudah digunakan & mudah dicapai oleh pengguna bagi tujuan: Pengasingan, penyuisan, perlindungan arus lebihan dan perlindungan kebocoran arus kebumi. Umumnya, pelindung arus lebih terbahagi kepada 3 jenis iaitu: Fius, Pemutus litar (circuit breaker), Geganti (relay).
Litar pengguna terbahagi kepada 2 iaitu: Litar Kawalan dan Litar Akhir. Litar pengguna bermula dengan papan suis utama (main switch board msb) atau pengasing berkadaran 40A, 60A, 80A dan 100A. Seterusnya ialah pemutus litar ke bumi (ELCB – earth leakage circuit breaker atau RCCB - residual current circuit breaker). Diikuti dengan papan fius agihan atau papan agihan. Di papan fius agihan ini terdapat 3 busbar penyambungan iaitu wayar hidup (live), neutral dan bumi (earth). Fius–fius (pemutus litar miniatur @ miniature circuit breaker (MCB) yang berkadaran sama ada 5A, 15A, 30A, 45A atau 6A, 16A dan 32A ini akan disambung daripada busbar live ke litar akhir yang bersesuaian. Bar neutral dan busbar bumi akan disambung terus pada litar akhir – tidak perlu melalui MCB lagi. Litar akhir akan mempunyai 3 dawai iaitu live, neutral dan bumi.
LITAR KAWALAN & PERKHIDMATAN
Definisi: Litar kawalan dan perkhidmatan ialah litar turutan alat-alat kawalan & perlindungan yang terdapat pada litar utama pemasangan pengguna. Litar ini termasuklah pengasingan, pensuisan, perlindungan arus lebihan dan perlindungan kebocoran arus ke bumi. Kabel atau talian yang masuk ke bangunan terus disambung ke satu papan penyambung (pangkalan perkhidmatan). Di papan ini terdapat fius perkhidmatan dan talian neutral. Dua alat ini milik TNB dan menjadi tanggungjawabnya. Selepas pangkalan perkhidmatan, bekalan elektrik akan disambung ke meter kilowatt jam (Watt hour meter). Alat-alat perkhidmatan kawalan dan perlindungan dalam litar Kawalan adalah seperti: Fius Perkhidmatan (CUT OUT FUSE) dan Penghubung Neutral (NEUTRAL LINK) berfungsi sebagai perlindungan arus lebihan dan menghadkan arus pengguna. Meter Kilowat/Jam (KW/h) berfungsi sebagai pengukur jumlah tenaga yang digunakan oleh pengguna bagi menetapkan kadar bayaran tarif. Meter KW/j dipasang pada ketinggian lebih kurang 2.1 meter (7 kaki) dari paras lantai, hendaklah berdekatan dengan sambungan sesalur bekalan, hendaklah berada diluar rumah tetapi tidak terdedah kepada matahari dan hujan jika terdedah mesti adakan kotak tahan cuaca sebagai pelindungan, bangunan yang mempunyai banyak pengguna seperti rumah pangsa atau komplek perniagaan meter boleh diletakkan setempat.
SUIS UTAMA MAIN SWITCH - Terdapat tiga jenis suis utama yang biasa digunakan iaitu: Suis fius (rumah lama banyak guna jenis ini), Fius suis (supply terus pada fius - sekarang banyak digunakan), MCB (popular digunakan). Suis utama ini jenis dua kutub untuk single phase dan 3 atau 4 kutub untuk 3 fasa dan saiz fius yang digunakan antara 30A, 60A, 80A, 100A dll. Suis utama berfungsi sebagai pengasing/pensuisan litar & perlindungan arus lebihan. Alat ini boleh memutuskan litar bekalan dengan sendiri (automatik) apabila berlaku arus lebih (litar pintas dll) daripada yang dihadkan. Alat ini dipasang pada awal litar iaitu secara bersiri dengan litar bekalan. Tujuan memasang pelindung arus lebih pada sesuatu pemasangan ialah untuk mengelakkan berlakunya kerosakan pada sesuatu alat apabila arus yang melebihi kadaran keupayaan maksimum alat itu mengalir di dalam litar. Disamping itu, ia juga melindungi kabel daripada rosak.
PEMUTUS LITAR BOCOR KE BUMI (RCD / ELCB / RCCB) - Berfungsi sebagai perlindungan kebocoran arus ke bumi dan pengasing litar. RCCB mestilah dipasang dalam setiap DB mengikut peraturan IEE dan Peraturan Peraturan Elektrik 1994 untuk memberi pelindungan dari kejutan elektrik.
PAPAN AGIHAN (DB) - Berfungsi sebagai pengagihan litar akhir dan perlindungan arus lebihan . Berfungsi sebagai pengagihan litar-litar akhir kecil serta pelindungan lebihan arus dan perlindungan litar bocor ke bumi. Alat yang terdiri dalamnya seperti busbar, DIN Rail mounting, terminal Neutral dan Bumi, sambungan mula ke litar akhir kecil. Bilangan hala (ways) adalah diantara 4 hala hingga 18 hala (satu atau tiga fasa). Hala simpanan (20%) hendaklah disediakan untuk litar lampu dan litar soket. Kalau DB lebih dari satu, numbering hendaklah dibuat berdasarkan tingkat, kawasan atau bangunan, DB lampu atau DB soket. Pengenalan ini penting untuk kerja pemasangan dan senggaraan. Susunan litar dan jenis serta bilangan beban hendaklah dicatitkan dilabel khas yang ditampal dibahagian penutup DB.
LITAR AKHIR
Definisi: Litar akhir adalah litar yang disambungkan keluar dari kotak fius agihan (DB) dan berakhir di beban atau soket alur keluar atau kelengkapan elektrik di pemasanagan itu (mula dari DB dan berakhir ke beban pengguna). Litar yang keluar dari papan agihan untuk membekalkan tenaga elektrik terus kepada peralatan elektrik. Terdapat 2 jenis litar akhir: Litar pencahayaan (litar lampu, kipas, loceng dan lain-lain), Litar Kuasa (soket alur keluar (SAK biasanya soket 13A). Litar akhir hendaklah diasingkan untuk peralatan yang berbeza (berlainan fius dan kawalannya) bagi mencegah gangguan bekalan jika litar akhir lain mengalami kerosakan. Sebagai contoh, antara lampu dan soket alir keluar hendaklah diasingkan fiusnya. Pendawaian setiap litar akhir hendaklah diasingkan secara elektrik. Kadar fius atau pemutus litar miniatur yang mengawal sesuatu litar akhir hendaklah tidak melebihi kadar kemampuan membawa arus mana–mana kabel dalam litar tersebut. Besar kecilnya kabel dan fius sesuatu litar adalah bergantung pada jenis beban yang hendak digunakan. Umumnya bagi rumah kediaman, saiz kabel yang digunakan ialah antara 1.5mm2, 2.5mm2 dan 4mm2. Saiz fius yang biasa digunakan pula ialah antara 5A, 15A hingga 32A.
Litar Pencahayaan - Litar ini termasuk untuk lampu, kipas siling, loceng pintu, jam elektrik dan beban kecil lain. Jumlah beban yang boleh dipasang pada satu litar kecil akhir lampu adalah berkadaran 5A atau 6A. Setiap satu point lampu atau kipas dianggarkan berkadaran 100W. Satu litar akhir bagi litar lampu/kipas jumlah point maksima ialah 10 poin lampu dan kipas.

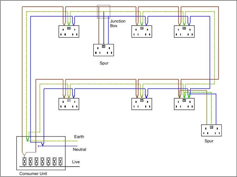
Litar Soket Outlet - Litar Kuasa Soket dalam wiring elektrik terbahagi kepada dua jenis iaitu Litar Jejari (Litar ini adalah sejenis litar pendawaian biasa di mana dawai hidup-(L), dawai neutral-(N) dan dawai bumi-(E) diambil dari kotak fius agihan DB sebagai satu litar akhir dan disambungkan ke punca soket alur keluar (S.A.K).

Terdapat 2 cara pendawaian soket alir keluar iaitu Litar Gelang (ring circuit) dan Litar Jejari (radial circuit). Sambungan litar gelang – sambungan soket alir keluar yang bersambung antara satu sama lain dalam bentuk gelang. Sambungan bermula dan berakhir pada tempat yang sama iaitu di papan fius agihan. Sambungan litar jejari – soket alir keluar disambung secara jejari atau selari. Saiz kabel yang biasa digunakan untuk litar soket ialah 2.5mm2 hingga 4mm2. Litar Gelang atau Ring (Kabel litar gelang mestilah bermula dari satu fius di dalam kotak fius agihan DB dan disambungkan ke tiap-tiap punca soket alir keluar (S.A.K) dan akhirnya hendaklah kembali ke fius asalnya.
PERATURAN IEE/IET LITAR AKHIR
Keperluan Umum - Bagi pepasangan yang mempunyai lebih dari satu litar kecil akhir mestilah disambungkan kepada fius atau pemutus litar yang berasingan. Pendawaian litar kecil akhir mestilah diasingkan (secara elektrik). Kapasiti arus kabel tidak kurang arus nominal alat perlindungan kecuali bagi litar gelang.
Litar Lampu - 1 mata lampu berkadaran 100W – bilangan boleh disambung maksimum ialah 10 unit. Bagi menentukan arus litar akhir lampu discas choke ballast, jumlah permintaan arus mestilah didarabkan dengan 1.8 dan sesuai dengan alat perlindungan litar. Kapsiti membawa arus kabel litar lampu tidak boleh kurang daripada kadaran alat perlindungan.
Litar Soket 13A - Saiz kabel minima yang boleh digunakan ialah 2.5mm2 pvc/pvc. Sekiranya bilik hendak dipasang dengan soket alur keluar kurang dari 30m2 maka bilangan maksimum yang boleh dipasang ialah sebanyak 6 unit soket alur keluar dan dikawal oleh fius yang berkadaran 20 amp. Jika keluasan bilik melebihi 30m2, maka bilangan soket alir keluar yang dibenarkan ialah 2 unit soket alir keluar sahaja. Sekiranya soket alir keluar hendak dipasang dalam bilik yang berasingan, maka bilangan soket alir keluar yang dibenarkan adalah sebanyak 6 unit soket yang dikawal oleh fius yang berkadaran 30amp, dan saiz kabel yang digunakan adalah 4mm2 pvc/pvc. Kabel litar gelang mestilah bermula dari satu fius di dalam kotak fius agihan dan disambungkan ke tiap-tiap punca soket alir keluar(SAK) dan akhirnya hendaklah kembali ke fius asalnya. Jumlah SAK di dalam litar gelang hendaklah tidak melebihi 10 unit SAK dengan keluasan bilik yang tidak melebihi 100 meter persegi. Saiz kabel yang digunakan ialah tidak kurang dari 2.5mm2 dan fius yang mengawal litar gelang tidak melebihi 30 amp.
Litar CCU Pemasak Elektrik - Pemasak elektrik mudah alih yang tidak melebihi 3kW boleh disambung pada soket alur keluar. Saiz flexible cord tidak kurang dari 50/0.25mm persegi. Pemasak elektrik yang 3kW dan lebih besar tidak melebihi 8kW mestilah disambung tetap dan kadaran fius ialah 30 amp. Unit kawalan ccu mestilah dipasang pada jarak 2 meter dari pemasak elektrik dan disambungkan terus kepada kotak fius agihan.
Litar Penyaman Udara Aircond - Penyaman udara berkuasa tidak melebihi 1.2hp boleh disambung pada SAK 15amp beserta penghidup starter. Sais flexible cord yang digunakan adalah tidak kurang dari 50/0.25mm persegi. Penyaman udara yang berkuasa melebihi 1.5hp mestilah disambung tetap kepada kotak fius agihan dan kadar arus tidak melebihi 30 amp. Pengasing dan penghidup yang mempunya ‘No volt coil’ mesti dipasang berhampirannya.
SISTEM PEMBUMIAN
Peralatan, kelengkapan dan pemasangan elektrik mestilah dilindungi dari arus bocor atau disentuh oleh manusia dan haiwan. Sentuhan ini boleh mengakibatkan renjatan elektrik. Kecil atau besarnya sesuatu renjatan bergantung pada rintangan badan, voltan dan arus bekalan. Oleh itu, pengalir mestilah ditebat dan tiada mana–mana bahagian litar terdedah kepada sentuhan. Sistem pembumian merupakan salah satu kaedah perlindungan dari renjatan elektrik. Ia juga merupakan sambungan yang dibuat antara logam dan bumi. Bumi merupakan pengalir yang terbesar dari segi saiz dan jumlah kawasan liputan menyediakan laluan bergalangan rendah bagi arus rosak atau arus bocor. Sebarang benda yang disambung akan mempunyai keupayaan sifar. Bumi yang berada pada beza-upaya sifar (Beza-upaya rujukan) dapat menyahkan beza-upaya yang besar dengan cepat. Inilah tujuan asas pembumian sesuatu alat atau benda iaitu sebagai laluan balik arus atau untuk keselamatan. Oleh itu, sistem pembumian memberi keselamatan daripada bahaya renjatan elektrik dan kebakaran.

Semua bahagian pengalir yang terdedah perlu dibumikan dan dilindungi dengan alat perlindungan arus lebihan yang bersesuaian atau pemutus litar bocor kebumi. Semua struktur logam dalam sistem pendawaian (yang bukan fungsi membawa arus) seperti saluran logam, cover dan body logam dan sebagainya, struktur logam terdedah bagi suatu peralatan elektrik termasuk yang bukan berkaitan dengan elektrik seperti paip air, rangka rumah logam dan sebagainya perlu dibumikan. Pembumian dilakukan dengan menyambungkan apa yang perlu dibumikan ke kabel dan punca bumi pengguna ke elektrod bumi.
CARA WIRING KIPAS SILING
Pendawaian Kipas Siling dengan Suis sehala & Suis Pengatur Kelajuan. Suis sehala untuk on kipas dan seterusnya pengatur kelajuan mengawal kelajuan kipas. Kabel bumi: Sambungkan wayar Hijau / Hijau+Kuning dari wayer kipas ke wayer bumi bekalan kuasa. Kabel Neutral: Sambungkan wayar hitam dari mata kipas bekalan kuasa ke wayar neutral kipas siling. Kabel fasa hidup: Sambungkan wayar fasa merah yang masuk dari db ke suis 1 way dan seterusnya ke suis pengatur kelajuan kipas iaitu suis sehala dan ke pengawal kelajuan kipas secara siri (serial), sambungkan wayar merah live yang datang dari pengatur kelajuan ke wayer live kipas siling. Dengan cara ini, suis sehala, suis pengatur kelajuan dan kipas dihubungkan secara bersiri melalui wayar live. Warna kabel neutral dan pada kipas boleh dirujuk pada kertas manual model kipas itu, jika dipasang terbalik, ianya tidak merosakkan kipas tetapi kipas akan berputar terbalik. Kipas telah bersambung dengan bekalan kuasa 230VAC. Gunakan penutup wayar bentuk kon pada kipas siling untuk menutup sambungan. Kini boleh menghidupkan suis pemutus litar utama db dan suis kipas untuk menguji kipas siling dengan kelajuan yang berbeza dengan memutar suis pengawal kelajuan (speed regulator).
CARA WIRING LAMPU KALIMANTANG
Untuk wiring lampu gunakan kabel 1.5mm persegi. Lampu Kalimantang panjang 4 Kaki 36Watt menggunakan Ballast Magnetik 40Watt, starter S10 dan 'optional' kapasitor 4.5mikroFarad. Bekalan kuasa diambil dari sumber db fius 5A atau mcb 6A. Pastikan bekalan kuasa dimatikan sebelum kerja pendawaian dilakukan. Sambungkan wayer neutral pada bar neutral dan terus ke point lampu dan sambungkan wayar bumi pada bar bumi ke kotak suis dan ke point lampu, manakala sambungkan wayar Fasa hidup[L] ke sisi keluar dari MCB 6A atau 10A[Maksimum] dari Papan Pengedaran[DB] ke suis 1 way. Sambungkan wayar Fasa dari suis ke point lampu kalimantang (Fluorescent Light) dan sambungkan live ke satu point terminal Magnetic Ballast atau choke. Sambungkan satu wayar lain ke terminal output choke ballast dan sambungkan ke salah satu terminal pemegang tiup lampu pendarfluor. Sambungkan wayar dari terminal pemegang tiup Lampu sebelah lagi ke terminal tapak Starter. Sambungkan wayar dari terminal kedua tapak Starter ke pemegang kedua tiup Lampu kalimantan. Sambungkan wayar Neutral[N] ke terminal pemegang mentol(lamp holder) yang tidak bersambung pada pemegang kedua Lampu Fluorescent seperti yang ditunjukkan dalam rajah. Sambungkan wayar Bumi[E] ke body housing lampu, pastikan lapisan cat housing lampu dikikis sedikit untuk lekatan bumi yang berkesan.
CARA WIRING LAMPU LED T8
Lampu kalimantang atau pendarfluor konvensional yang biasa memerlukan sebilangan komponen berasingan untuk beroperasi yang menjadikan penyelesaian masalah lebih sukar. Lampu pendarfluor konvensional menggunakan choke ballast dan starter. Lampu pendarfluor menghasilkan banyak haba menjadikannya kurang cekap tenaga. Tiup lampu pendarfluor diisi dengan gas merkuri bertoksik yang menimbulkan risiko kesihatan. Membuang tiub pendarfluor terpakai memerlukan berhati-hati. Rekaan moden lampu LED yang lebih cekap tenaga, menjana haba yang sangat sedikit dan tiada gas beracun sebagai penyelesaian untuk menggantikan lampu pendarfluor lama kepada pengembangan lampu LED. Rekaan Tiub LED dengan bentuk yang sama dengan lampu kalimantang lama yang mana dengan mudah hanya menggantikan tiupnya sahaja tanpa perlu menggantikan perumah atau housing. Tiub LED direka bentuk sebagai pengganti tiub pendarfluor biasa kerana ia kelihatan sangat serupa secara fizikal dan boleh dipasang pada lekapan yang sama, contohnya yang biasa digunakan tiup panjang saiz T8.
Namun, walaupun terdapat persamaan fizikal, tiub LED T8 mempunyai semua komponen yang diperlukan untuk beroperasi yang terbina di dalam tiub itu sendiri, ini bermaksud bahawa tiup LED tidak memerlukan choke ballast dan starter. Tiup LED boleh disambung dengan bekalan kuasa 230VAC secara terus atau direct pada terminalnya Live(L) dan Neutral(N). Perlu diketahui bahawa terdapat dua jenis model terminal tiup LED biasanya ditunjukkan dengan tanda "L" dan "N". Satu yang mana jenis model terminal L dan N pada satu hujung sahaja, terminal di hujung sebelah lagi tidak mempunyai fungsi elektrik dan hanya ada untuk membolehkan tiub masuk ke dalam pemegang lampu pendarfluor sahaja. Satu lagi jenis model tiup LED yang mana terminal L disatu hujung dan N dihujung yang lain. Seperti yang telah disebutkan sebelumnya, tiub LED sudah mempunyai pemacu LED yang terpasang di dalam tiub LED itu sendiri yang bermaksud bahawa untuk menghidupkan tiub LED hanya memerlukannya dibekalkan dengan Live dan Neutral (AC) secara langsung sahaja, menjadikan konfigurasi choke ballast dan starter tidak perlu. Choke ballast dan starter boleh dibuang dari housing atau diubah-suai wiringnya sahaja.